搜索
首页
|
关于我们
|
产品中心
ELISA试剂盒
人elisa试剂盒
大鼠elisa试剂盒
小鼠elisa试剂盒
兔elisa试剂盒
猪elisa试剂盒
牛elisa试剂盒
鸡elisa试剂盒
犬elisa试剂盒
其它elisa试剂盒
分子生物学
PCR/RT-qPCR
RNA提取系列
DNA提取系列
质粒提取/胶回收系列
核酸电泳/蛋白系列
转基因检测
|
服务支持
|
行业资讯
|
联系我们
027-87577718
客服热线(工作日:8:30-17:30)
注册
登录
1/1
上一个
下一个
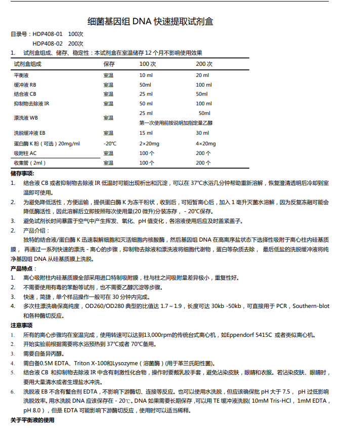
细菌基因组DNA提取试剂盒(溶液型)
二维码
分享
微信
新浪微博
QQ
QQ空间
豆瓣网
百度贴吧
脸书
X
领英
类型
分子生物学试剂
规格
200次
用途
独特的结合液/蛋白酶K迅速裂解细胞和灭活细胞内核酸酶,然后基因组DNA在高离序盐状态下选择性吸附于离心柱内硅基质膜, 再通过一系列快速的漂洗-离心的步骤,抑制物去除液和漂洗液将细胞代谢物,蛋白等杂质去除, 最后低盐的洗脱缓冲液将纯净基因组DNA从硅基质膜上洗脱。
马上咨询
立即预约
产品详情
订购指南
订货流程
产品查询
会员制度
帮助中心
退换货政策
积分介绍
技术咨询
支付方式
付款方式
付款周期
预存账户
联系我们
E-mail/邮箱:info@zokeyo.cn
Tel/联系电话:027-87577718
Phone/手机:18995623079
Address/地址:
武汉市洪山区狮子山街1号
友情链接:生化试剂
电话咨询:18995623079
QQ咨询:1365026097
微信客服
扫码咨询